首页 > 专业知识 > 行业动态 >

肌肤的保护神-青春焕颜修护套组

“耻辱”的新产品  肌肤的保护神----青春焕颜修护套组

长痘、毛孔粗大、皮肤干燥怎么办?用片面膜吧。但却未预料到他们所使用的面膜是“问题面膜”这类面膜往往是含有违禁成分如糖皮质激素的毒面膜,这类面膜通常具有“一敷即白嫩”的神奇功效。部分的黑工厂,以及黑心品牌商,因为高利益的诱惑,在产品中添加各类激素,以达到即时显效的作用,昧着良心赚黑心钱,却伤害了大批的消费者,和本分做产品的美业同行。    

 

      感谢国家药监总局和广东省药监总局的重拳出击,近来整治了不少行业的害群之马。随着不断的曝光,一批害人的产品被勒令下架收回,但是也严重打击了消费者的信心,近来面膜市场的惨淡便是验证。曾记得有业内的朋友去年讲:“未来几年市场上普通产品的过敏率会大幅升高,踏踏实实做产品的人要为前面胡作非为的人埋单。“不幸一语中畿。

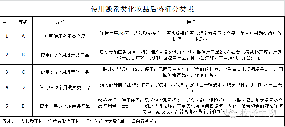
      激素依赖性皮炎是一个沉重的话题,解除皮肤对激素的依赖对于患者来说是一个漫长而又痛苦的过程。严重的激素依赖皮炎,不是护肤品能够解决的,激素依赖皮炎没有特效疗法,正确的护理肌肤,可以在数月后有明显的改善。但完全恢复正常所需要的时间,得视患者皮肤的激素依赖程度、受损程度等多种因素,恢复时间甚至需要一年甚至更长。西医通常采用递减疗法:由强效激素改用弱效激素;由大剂量改为小剂量;逐渐减少用药次数,延长使用间隔时间,直至痊愈;

 

      我们建议患者可咬咬牙“一刀切”,果断停用有问题的产品,干净利索。就像戒烟综合症,一开始停用含激素产品,出现明显反跳,“红、热、肿、痛、痒”基本不可避免。如果实在觉得难受,可以敷生理盐水稍稍缓解一下,千万不要用含清凉剂的产品。薄荷、冰片类的成分只能带来短暂的清凉感,但是对脆弱的角质层却是另一个伤害。

      皮肤屏障功能作为抵挡外界侵害的第一道防线,默默的保护着人体。正常的皮肤长时间使用含激素产品,新陈代谢受到抑制,最外层的细胞持续被剥落,没有新的角质层细胞代谢补充,角质层逐渐变薄,表皮屏障功能逐渐丧失,就像久经冲刷的河堤,一旦决堤,后果不堪设想。激素类产品破坏的就是肌肤的这层屏障。

 

      针对糖皮质激素对皮肤的伤害, 虽然彼时尚未正式成立,广州市妆泽生物科技有限公司于2013年便开始了植物来源的修复性产品的研发。至此,恢复再生皮肤的产品悄然问世,所选植物成分能刺激皮肤细胞生长, 胶原蛋白的生产, 保护透明质酸不被蛋白酶破坏;复配植物来源于黄瓜,杜仲,绿茶,牛蒡, 枸杞, 日本榆树皮, 五味子的提取物,可以帮助皮肤修复再生。


     

      在一种纯粹活性物“不死草”中发现GlycoinNatural(细胞激活剂)的激活细胞再生功效,并对其进行了反复的实验测试,GlycoinNatural是市面上唯一的甘油葡糖苷的对映异构体,是取开花时的不死草和存活的藻产生得到的,并可广泛应用于:早晚肌肤护理——尤其适合熟龄肌肤和疲倦肌肤、晒后用品、彩妆、个人护理、伤口愈合再生(如激光治疗、化学品致脱皮等的修复)等等,且Glycoinnatural 具有蔗糖的甜味,但无苦涩味,且不会导致龋齿;可消化酶从而抑制二糖分解;降低血糖浓度——可作为降低卡路里摄入的物质;有助抑制脂肪细胞中的中性脂肪;可使酶稳定,保护乳酸脱氢酶不受光变性。

 

 

 

天然复活能量——源于一种纯粹活性物(不死草)

 

 

           在干旱季节, GlycoinNatural 能保护细胞膜和细胞结构不变性、不受损坏,且具有优异的锁水能力——即使湿度很低,细胞中的水依然存在保护细胞膜稳定。


 

            抗老化功效——体内实验之1

 

•体内实验,安慰剂做控制样,4周

•20名45岁女性测试者,皮肤正常衰老,涂抹含1%Glycoin natural 的霜,2次/天

 

 

 减轻皮肤发红(抗红疹)——体内实验之2

 

•受试者:20名男性和女性

•测试产品:含安慰剂霜、含2%glycoin natural 霜、含0.5% 积雪草霜

•涂抹方法:背部4个区域涂抹:1处不涂 + 3处涂测试霜

•产品涂抹标准:2μl/cm 2

•测试方法:TiVi®600测量红血球浓度,观察皮肤微循环变化

     2%Glycoinnatural霜具有减缓晒伤的作用:极大地减少红疹,涂抹3次后,76%的志愿者反映,涂Glycoinnatural的皮肤比不涂抹的皮肤和涂抹安慰剂的皮肤改善作用大。

 

    针对这次面膜领域的灾难性事件,妆泽人和所有有良知的美业人一样感到震惊,感到痛心。在此,妆泽公司寻求志同道合的品牌公司,推出修复激素问题肌肤的产品,为市场上那么多的消费者带去福音,她们急需这样的产品来修复她们的皮肤。同时,也期望市场上不会再有添加糖皮质激素之类的产品,这,是我们行业的耻辱!!!

 

 

其他特色OEM/ODM产品,敬请登录我司阿里巴巴官方网站:

http://zhuangzeshengwu.1688.com

 

广州市妆泽生物科技有限公司

 

您身边的OEM/ODM护肤定制专家

 

联系地址:广州市花都区镜湖工业区富源二路1号之3号

 

联系电话:020-61812618

13725383219   方先生

QQ:616845782

网址:www.zhuangze.net

更多产品OEM/ODM资讯,请关注“妆泽生物科技”微信公众号